{{ $t('FEZ002') }} 學務處|
一、依據財團法人廖正豪.廖林麗貞向陽基金會114年9月2日(114)向字第241號函辦理。
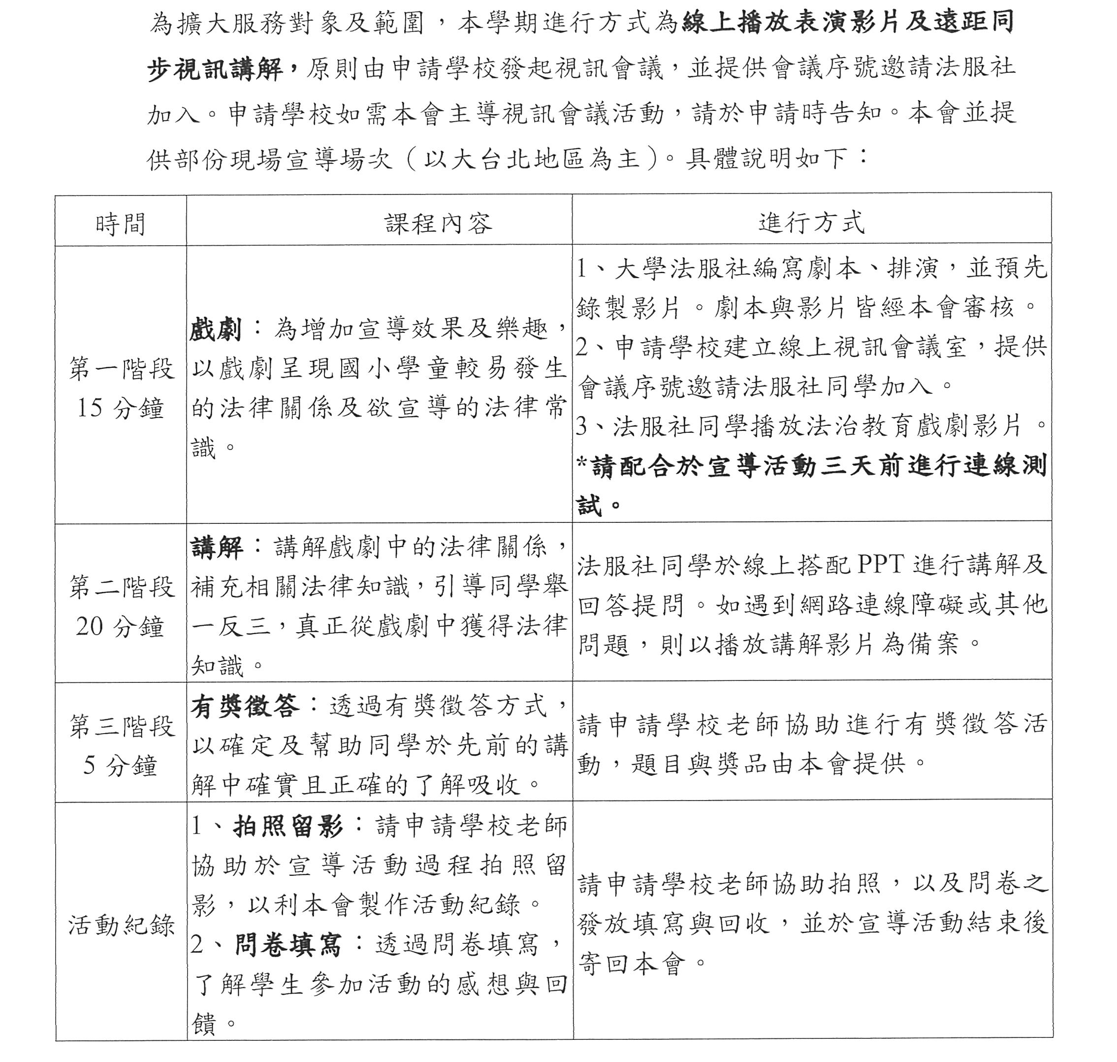
二、旨揭活動為使法治教育向下扎根,透過戲劇表演方式傳遞法治觀念,以防範少年誤觸法網於未然。
三、本活動相關事項敘明如下:
(一)費用:免費提供申請學校各1場次。
(二)場次上限:114學年度第1學期宣導活動原則上以40場為
上限(基金會原則上以收到申請表先後順序擇定安排,
請及早申請)。
(三)宣導期間:114年11月11日至12月12日。
(四)宣導時段:上午8時40分至12時、下午1時20分至5時。
(五)每場宣導時間為40分鐘。
(六)提醒事項:
1、有關本案活動申請表已登載於「財團法人廖正豪.廖林麗貞向陽基金會」網站(www.tosun.org.tw),請
於114年9月16日(星期二)前完成申請手續,申請表填妥後以E-mail傳送至:co@tosun.org.tw及tosun@tosun.org.tw。
2、倘有報名及其他相關疑義,可致電洽詢該基金會承辦窗口:02-2388-0199。

{{ $t('FEZ003') }} Invalid date
{{ $t('FEZ014') }} Invalid date|
{{ $t('FEZ004') }} 2025-09-11|
{{ $t('FEZ005') }} 84|